一、$Factor 简介
/ 特约分析师:郑郑
TL;DR
- $FCTR ID0
- 开始:UTC 时间 2023 年 2 月 17 日 14:00
- 结束:UTC 时间 2023 年 2 月 20 日 14:00
- 公募代币数量:2亿
- 公募价格:0.0025-0.0125
- 募资金额:50万-250万
- 对应fdv:250万-1250万
- 对应流通市值:75万-375万
- 接受资金:eth
- 地址:https://app.camelot.exchange/launchpad
目前,Layer 2 是加密领域增长最强劲的领域之一,而推动 Layer 2增长的主力之一是 Arbitrum,它是目前所有L2里完成度最高、用户体验最优的项目,去年平均每月有近40%的高速增长,交易量甚至超过了以太坊,它正在成为 DeFi协议在Layer2的主战场。
Arbitrum目前表现良好,TVL稳步上升。 各家都在积极挖掘Alpha,期望布局下一个$GMX,有一个尚未被大众的目光发觉,但潜力十足的宝藏,且IDO发布在即,惊不惊喜?它就是即将上线的$FCTR。

二、$Factor 好在哪?
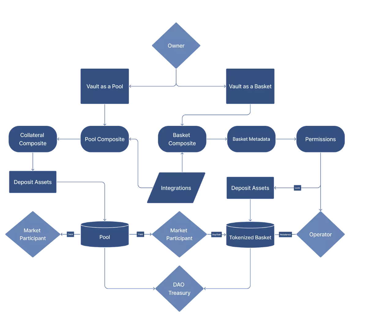
$FCTR 是 Factor DAO 平台的实用代币。Factor 是一个 Arbitrum 链上资产管理平台,将多种DeFi资产集中在一个屋檐下,并支持创建新颖的工具和策略,包括 DEX、期权、指数等。它允许用户(资产管理者、协议和个人)在其平台上构建、管理和赚取收益。
Web3 的资产管理平台那么多,前有 Instadapp、desyn,及 Optimism 上的 SetProtocol,那么我们 2ndc 为什么看好FactorDAO呢?除了借Arbitum的势外,它有两大优点,一是 Factor 提供了构建块,允许任何人发现和混搭各种数字资产,去创建你独特的投资组合和指数;二是 Factor的模式还可以为 DAO 资金、协议和其他 DeFi 原生基金提供服务和满足它们的需求。 怎么实现的呢?我们先来看看它的三个核心产品。

1.代币化篮子:篮子里包含任何类型的基础资产——加密货币、碳信用、代币化商品、收益代币,它就像你购置的股票或债券等资产的集合,但不同的是,它是代币化而且可以由你完全控制,实现自我托管的。
只有你本人可以使用这些资金,且能创建不同资产的篮子,接触投资各种资产组合的机会,从被动指数敞口到主动管理的主题策略,要啥有啥。每个篮子都由一个分配给你的代币表示,你也可以用此代币与 Factor 生态系统上的其他协议进行交互产生回报。
2.收益池:Factor允许部署用于借贷的去中心化池,可以对其进行定制以适应风险状况。 而且这些矿池是非托管的,由专用代币代表,它将风险限制在矿池内。该协议还支持创建许可池,可用于管理 DAO 金库。
从本质上讲,这与传统的DeFi 借贷协议类似,但Factor具有委托和资产管理的功能实现收益最大化。
3.衍生品:Factor 的衍生品接受现实世界的代币化资产,例如实物商品、证券和碳信用额度,也支持代币化篮子和平台支持的代币(任何 ERC-20 或稳定币)等抵押品,使你能够实施跨范围策略来交易和对冲风险。
衍生品的推出将分两个阶段进行: ① 买入/卖出 WETH、WBTC 等高流动性资产的期权,适合高波动时期的资金经理。② 进一步促进衍生品发行,以便在任何标的资产上创建衍生品。

三、和“我”有什么关系?
看完产品介绍,说的这么好,你是不是既想跃跃欲试,又怕门槛太高?毕竟在传统金融的世界,我们大多数人都是依赖和委托专业机构的基金经理来操盘,以投资复杂的金融产品组合,例如共同基金、养老基金、对冲基金、私募股权基金/风险投资基金、投资组合管理服务、股票主题篮子等,我们普通人受时间、精力、工作、背景知识的限制几乎都无法参与。但是Factor的出现,提供了一个人人都能参与的 DeFi 资产管理平台,以模块化的方式管理数字资产。
总而言之,Factor 将充当 DeFi 基金、DAO 资金、协议和个人的广泛聚合和流动性层。
适用于谁呢?
• 专业交易员:
提供一个平台来制定新策略提供了投资灵活性,帮助其对冲其投资的风险,并将自己的技能变现并赚取绩效和管理费。
• 散户投资者:
这是为多数的你我准备的。Factor 提供了无需许可的投资机会和第三方批准即可创建新合约的机会。这给更多的 DeFi 用户接触各种规避风险的策略并能自己挑选。
• DAO:
DAO 由共识管理,Factor 提供定制的市场准入和创建自己的投资策略池,并使用衍生品管理风险的能力。
• DeFi 协议:
帮助其他的合作协议整合其原生资产和进行曝光,以吸引更多的 TVL
四、“上车”的N种方式
那如果我想参与,怎么玩?哪里买?有啥用呢?
(一)公开发售
$FCTR 代币是 Factor DAO 的原生治理代币。它将用于引导流动性,因为它也将作为奖励代币被授予。它还将作为实用代币,支撑整个 Factor 生态系统。
在 2ndc. 撰写本文时,这一Apha 在圈内的整个中文媒体及社区还没有人提到过,我们查到了它的代币公售的细节。
公开发售将于世界标准时间(UTC) 2023 年 2 月 20 日 18:00 开始,即北京时间 2月21日02:00,在 Arbitrum 的 Camelot DEX 上进行。将占 $ FCTR 总供应量(供应量为 100M)的 10%, 并使用一个公平的发射价格发现模型进行分配?a fair launch price discovery model。
为期 5 天的价格将根据需求的变化确定 FCTR 代币价格的波动。$FCTR 的起始价格为 0.10 美元,代表完全稀释后的估值 10,000,000 美元,最终价格将根据需求在世界标准时间 2022 年 2 月 24 日 18:00 公开发售结束时确定。 所有参与者将为自己的部分支付相同的最终价格,以确保参与 Factor 公售的支持者之间的公平性。

总体而言,代币经济学看起来比较公平,最大供应量 1 亿个代币,无尾部发行(尾部发行指的是到了一定的时间之后,平均每个区块产出新币的数量永远保持不变)。$FCTR 80%以上的供应将直接分配给社区,20%的供应分配给团队和私人投资者,有助于调整所有参与者的长期激励。
(二)veFCTR:质押和效用
通过利用社区采用奖励早期成员进行治理
$FCTR 持有者通过质押锁定$FCTR可以获得 veFCTR。此机制类似于 veCRV 。veFCTR 的持有者将获得两大好处,比如:
协议的治理权
平台收入的50%份额
$veFCTR 是不可转让的,其数量会逐渐减少,直到锁定期到期,用户可以取回其原始的$FCTR
(三)市场活动
1.用户可以通过各种绩效指标(例如绝对回报、相对回报和风险调整回报)评估和比较代币篮子和收益池,表现最好的经理人 Factor 将给予代币的奖励。
2.交易员们可以通过参加 Factor 的联赛来展示他们的投资技巧,表现最好的人将获得各种奖励。 同时,这也是作为人才招聘或资产管理外包而创建的机会与舞台。
3.Factor DAO 分发 $FCTR 作为奖励,招聘未来的交易员或社区内的其他角色。
4.创建自己的品牌联盟,接触到更多的交易者社区,并增加其原生代币的交易量和流动性。
这些市场活动的计划一定程度上体现出了该协议在运营与品牌营销方面的能力。
(四)DAO社区
Factor 目标是建立一个活跃的、以研究为导向的社区,让所有与平台互动的人都受益。它的功能由 DAO 成员(即 veFCTR 持有者)确保,通过允许社区成员参与协议的治理,DAO 将促进去中心化并帮助协议更好的发展。此外,社区将通过开发新产品、建立合作伙伴关系和开展研究来提高协议的价值,以协助 DAO 做出明智的决策。
Factor DAO通过社区战略激励 (CSI) ,将利用生态系统基金来激励 $Factor 的增长。将采取以下行动:
-管理Factor开放
-举办黑客马拉松
-建立各种资助计划
五、总结与预测
不论是对于传统金融还是Crypto,资产管理都是核心支柱。Factor 通过新颖的解决方案,和各种产品套件,聚合流动性并创建各种策略来激励用户,这将吸引更多的 TVL 和交易量。用户也被一个一体化的解决方案所吸引。此时 Arbitrum上 DeFi业态繁荣,这可能是即将在 Arbitrum 上即将发布的一个宝藏。